• 欢迎光临!
甘肃新闻网
甘肃新闻网
  • 首页
首页包含"电子控制"标签的文章
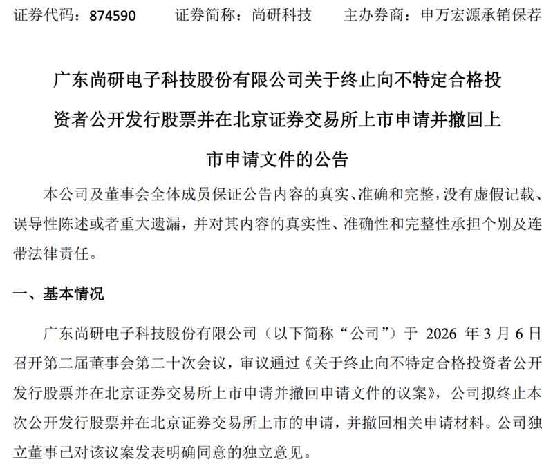
尚研科技北交所上市梦碎;对赌阴影笼罩,海尔依赖难题待解

尚研科技北交所上市梦碎;对赌阴影笼罩,海尔依赖难题待解

在资本市场严监管环境下,许多中小企业在冲刺上市过程中遭遇瓶颈,广东尚研电子科技股份有限公司便是近期典型案例。公司董事会近日通过决议,正式终止向不特定合格投资者公开发行股票并在北京证券交易所上市的申请,...
admin666ss股票财经2026-04-170
    随机文章
    • 东北超征集宣传口号,要彰显东北足球精神+体现语言艺术
    • 【外交博弈深度复盘】从中俄能源合作看大国博弈的底层逻
    • 追求投资圣杯的漫长旅程;顺势而为,方得长久稳定。
    • 《正当防卫》系列创作者桑德伯格:我入行30多年,
    • 隐形天花板如何悄然形成;女生职业选择不应被性别束缚;
    • 数字时代的东方回响:当代书写重塑文化生态的趋势
    • 年轻门将刘浩然转会新篇章,深圳青年人迎来申花潜力新星
    • 美元走强抵消中东风险溢价金价震荡
    • 1.2亿中国人,因为它失去干饭自由
    • 地缘局势升温,上游资源预期走强;建材板块迎来阶段性活
    • 公募人才汇聚头部平台;东方红邓炯鹏拟转战天弘基金。
    • A股迎来利好消息六部门集体发声-利好消息对比型
    • 一夜过去,美以军事打击伊朗事态发展速览_030109
    • 五连涨!人民币持续升值,受益股出炉,低估值+低涨幅,
    • 地缘冲突引爆化工行情,化工ETF(516020)盘中
    • 从石油美元到石油危机历史是否会重演
    • 五角大楼年终挥霍惊人,海鲜采购引争议;纽森公开嘲讽,
    • 大钲资本已与雀巢签约,将收购BlueBottle
    • 智能座舱领域竞争加剧;斑马智能冲击港股市场需直面财务
    • 十四届全国人大四次会议在京开幕习近平等在主席台就座
    网站分类
    • 新闻
    • IT技术
    • 企业服务
    • 体育新闻
    • 娱乐新闻
    • 情感心理
    • 影视小说
    • 游戏攻略
    • 股票财经
    • 汽车科技
    • 手机评测
    • 家电市场
    • 时尚用品
    • 文化旅游
    • 房产家居
    • 教育招生
    • 健康养生
    • 书画藏品
    随机标签
    • 中关村(1)
    • 不良信息(2)
    • 医药行业(1)
    • 美国股市(3)
    • 广汉市(1)
    • 非沪籍(1)
    • 20.6(1)
    • 银行理财(1)
    • 心脑血管病(1)
    • 诉说着(1)
    • 点对点(1)
    • 电器集团(1)
    • U23国足(1)
    • SaaS(2)
    • 首回合(3)
    • 教育交流(1)
    • 管理层(3)
    • 智能经济(2)

    主营业务

    本站长期提供以下服务:

      V6SEO优化系统技术支持.网站地图

    联系我们

    有合作等事宜,可联系我们:

      Copyright2002-2024by红景城煜科技(沪ICP备2023011384号-10).AllRightsReserved.

    关注交流